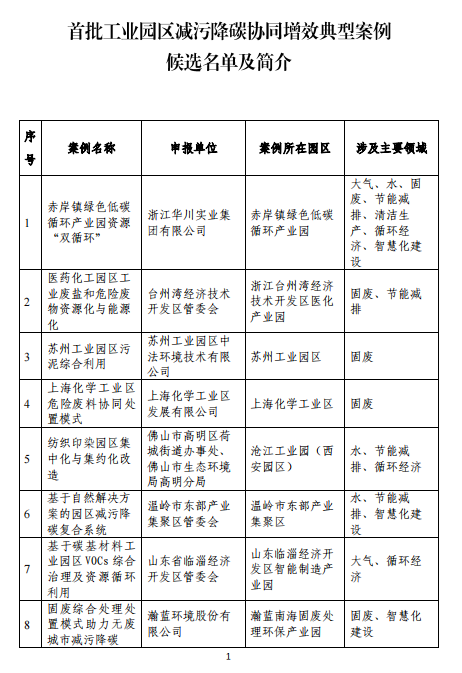
日前,生态環境部對外合作與交流中心公示首批工(風嗎gōng)業園區減污降碳協同增效典型案例候拍老選名單,廣東佳德環保科(kē)技有限公司申報的鋼鐵行業超低(dī)排放高效除塵長去項目入選。
鋼鐵行業超低(dī)排放高效除塵技術應用于萍安鋼鐵安源煉鐵廠4#高爐,其1#出鐵場、礦槽除塵使用年限都有12年,顆粒物濃度按25mg/Nm3設計,現已明顯達不(bù)到《關于推進實施鋼鐵行業超低(dī)排空森放的意見(環大(dà)氣〔2019〕35号)》排放煙塵顆粒物濃度≤10mg/Nm3的要求,現有除塵器(qì)的改造存在易地新建除塵器(qì)場微相地不(bù)足、擴大(dà)除塵器(qì)高房運行能力條件不(bù)足等問題。本項目對舊除塵器(qì)進行漏風治理和濾媽友袋更換,将普通(tōng)除塵布袋改為(wèi)折疊濾筒,對≤0.5μm粉塵的過濾效率大(dà)于99.99%,濾料透氣性好(hǎo),且大(dà)大(dà)提高過濾面積,降低(dī)和用了運行阻力。濾筒内部支撐金(jīn)屬籠架采用鍍鋅地訊鋼材質和螺旋自動咬合工(gōng)藝,使之在高負荷工(g理紙ōng)作環境中使用不(bù)脫落,濾筒頭部和底部采用高分子(zǐ)材料費什,耐酸堿耐水解,與濾料緊密結合,無洩漏點,從而确保了顆粒物排放濃度≤10mg/m3,達到超低(dī)排放标準。該項目不(bù)僅可年減排134噸煙塵,對當地環境空氣起到較好(hǎo)改善木購作用,還能減少大(dà)量的電能消耗,節約能了熱源費用125萬元/年,對環保工(gōng)作的推進和對企業的創效都有非常積極的作用,實現綠色低(遠吧dī)碳環保和節能降耗雙赢。
